АС64194
  • АС64194АС64194

АС64194

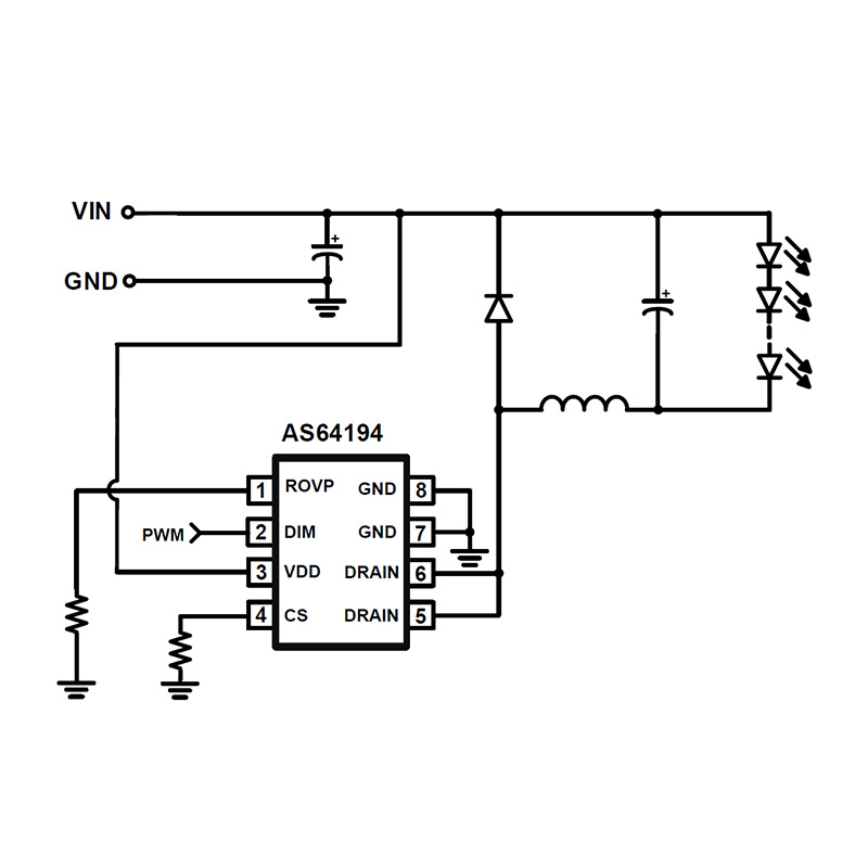
AS64194 - это понижающий светодиодный переключатель постоянного тока, подходящий для входа постоянного тока низкого напряжения, глубокого затемнения, подходящий для понижающих мощных светодиодных драйверов с затемнением с входным напряжением 20 В ~ 80 В.

Отправить запрос

Описание продукта

Глубина затемнения 0,05%-100%, полный стробоскопический высокопроизводительный чип постоянного тока DCDC


AS64194 - это понижающий светодиодный переключатель постоянного тока, подходящий для входа постоянного тока низкого напряжения, глубокого затемнения, подходящий для понижающих мощных светодиодных драйверов с затемнением с входным напряжением 20 В ~ 80 В. Чип работает в критическом режиме индуктивного тока и поддерживает максимальную рабочую частоту 200 кГц, что обеспечивает высокую эффективность и хорошую точность. AS64194 имеет встроенный силовой МОП-транзистор с низким сопротивлением в открытом состоянии 110 мОм и регулируемым выходным током, обеспечивающим максимальный выходной ток 1 А.


AS64194 работает в аналоговом режиме затемнения, без строба во всем процессе, ножка DIM получает сигнал ШИМ, минимальная глубина затемнения может достигать 0,05% и поддерживает режим ожидания, потребляемая мощность в режиме ожидания составляет менее 20 мВт. AS64194 объединяет несколько функций защиты, включая защиту от обрыва цепи светодиода, защиту от короткого замыкания светодиода и защиту от перегрева.


Особенности продукта:

• Широкий входное напряжение: от 20 до 80 В.

• точность постоянного тока <±2%

• Широкий диапазон затемнения 0,01–100 %.

• полное аналоговое затемнение без стробоскопа

• Индуктивный ток критичен для работы

• встроенный МОП-процессор 110 мОм

• Низкое энергопотребление в режиме ожидания <20 мВт.

• Функция защиты:

• Защита от обрыва цепи светодиода

• Защита светодиодов от короткого замыкания

• Защита от перегрева

• Тип инкапсуляции СОП-8.


Применение продукта:

• Освещение DCDC с затемнением

• Коммерческое освещение

• Нет основного света.



Связаться с нами

Шэньчжэнь штаб-квартира: 10-й этаж, здание Центра исследований и разработок, Индустриальный парк EVOC, 

Gулица Уанмин, Гуанмин Район, город Шэньчжэнь, провинция Гуандун, Китай

Официальный сайт компании: www.cokinsemi.com

 

Электронная почта: wyq@cokinic.com

Телефон:+86-18681585060

 




Горячие Теги: AS64194, Китай, Производитель, Поставщик, Фабрика, Индивидуальные, Низкая цена, Качество, Передовые, Прочные, Последние продажи, В наличии
Связанная категория
Отправить запрос
Пожалуйста, не стесняйтесь дать свой запрос в форме ниже. Мы ответим вам в течение 24 часов.
сопутствующие товары
X
Мы используем файлы cookie, чтобы предложить вам лучший опыт просмотра, анализировать трафик сайта и персонализировать контент. Используя этот сайт, вы соглашаетесь на использование нами файлов cookie. политика конфиденциальности
Отклонять Принимать