Для обеспечения высокой плотности мощности и быстрой зарядки высокой выходной мощности компания Sillij выпустила высокопроизводительный комбинированный контроллер PFC + LLC SY5055, который герметизирует передний PFC BOOST и задний контроллер LLC, что делает периферийную схему более лаконичной, эконо......
Читать далееЧипы постоянного тока постоянного тока пользуются большим спросом в последнее время благодаря своим многочисленным преимуществам. Эти встроенные системы хорошо оснащены для работы с широким спектром приложений, таких как автомобилестроение, Интернет вещей, медицинское оборудование и телекоммуникации......
Читать далееKP201 — это высокопроизводительный ШИМ-контроллер в токовом режиме для автономных преобразователей обратного хода. Микросхема поддерживает режимы работы DCM и CCM.
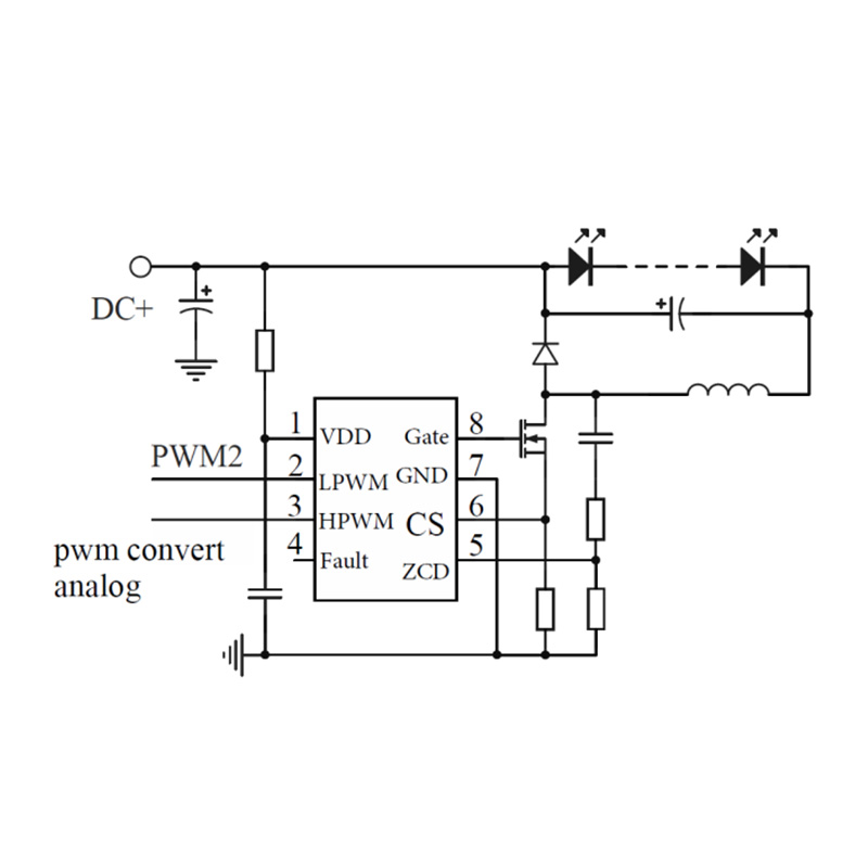
Читать далееДемонстрационная плата предназначена для демонстрации высокопроизводительной лампы накаливания 50WLED с полным диапазоном входного напряжения. Демонстрационная плата реализована с помощью высокоинтегрированного высокочастотного повышающего контроллера постоянного тока на основе нитрида галлия с прям......
Читать далее