AS2561
  • AS2561AS2561

AS2561

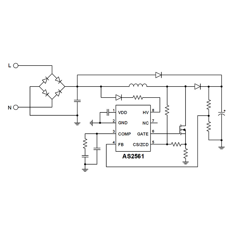
AS2561 представляет собой высокопроизводительный квазирезонансный (QR) контроллер повышающего типа (Boost) с коррекцией коэффициента мощности (PFC) постоянного напряжения.

Отправить запрос

Описание продукта

Изолированный ШИМ-регулирование яркости с высоким коэффициентом мощности (обратный ход) Внешний МОП-чип постоянного тока


AS2561 представляет собой высокопроизводительный квазирезонансный (QR) контроллер повышающего типа (Boost) с коррекцией коэффициента мощности (PFC) постоянного напряжения. Чип адаптивно работает в критическом режиме включения (CRM) и прерывистом режиме включения (DCM). Полная загрузка при работе чипа в CRM; При снижении нагрузки чип работает в режиме DCM, а рабочая частота снижается для повышения эффективности системы. Оптимизируя алгоритм управления CRM/DCM и упреждающую компенсацию напряжения входной линии, чип может легко достичь высокого коэффициента мощности (PF) и низкого уровня входных гармоник (THD), даже если чип работает в режиме DCM. AS2561 имеет встроенную схему высоковольтного запуска и питания, которую можно быстро запустить и подать питание без внешнего источника питания.


Кроме того, технология обнаружения размагничивания без вспомогательных обмоток упрощает конструкцию системы и снижает производственные затраты. AS2561 полностью интегрирован с функциями защиты, включая: защиту от пониженного напряжения VDD (UVLO), защиту от повышенного напряжения VDD (VDD OVP), защиту от пониженного напряжения на входе (BOP), защиту от пониженного напряжения на выходе (UVP), защиту от повышенного напряжения на выходе (OVP), ограничение тока цикла (OCP), защита от ненормальной перегрузки по току (AOCP), защита от перегрева (OTP) и защита от короткого замыкания при обрыве контакта.


Особенности продукта:

• Коэффициент мощности >0,95, КНИ<8%

• Потребляемая мощность в режиме ожидания <75 мВт.

• Встроенная цепь питания высокого напряжения 700 В, время запуска <200 мс.

• Оптимизация эффективности легкой нагрузки и оптимизация потерь в режиме ожидания.

• Оптимизация THD при легкой нагрузке

• Динамическая оптимизация производительности.

• Поддерживает однообмоточную индуктивность.

• Встроенное опорное напряжение постоянного напряжения ±2% (@Tj = 25°C).

• внутренняя функция полной защиты

• Тип инкапсуляции СОП-8.


Применение продукта:

• Источник питания для затемнения светодиодов.



Связаться с нами

Шэньчжэнь штаб-квартира: 10-й этаж, здание Центра исследований и разработок, Индустриальный парк EVOC, 

Gулица Уанмин, Гуанмин Район, город Шэньчжэнь, провинция Гуандун, Китай

Официальный сайт компании: www.cokinsemi.com

 

Электронная почта: wyq@cokinic.com

Телефон:+86-18681585060

 




Горячие Теги: AS2561, Китай, Производитель, Поставщик, Фабрика, Индивидуальные, Низкая цена, Качество, Передовые, Прочные, Последние продажи, В наличии
Связанная категория
Отправить запрос
Пожалуйста, не стесняйтесь дать свой запрос в форме ниже. Мы ответим вам в течение 24 часов.
X
Мы используем файлы cookie, чтобы предложить вам лучший опыт просмотра, анализировать трафик сайта и персонализировать контент. Используя этот сайт, вы соглашаетесь на использование нами файлов cookie. политика конфиденциальности
Отклонять Принимать