КП1059АВПА
  • КП1059АВПАКП1059АВПА

КП1059АВПА

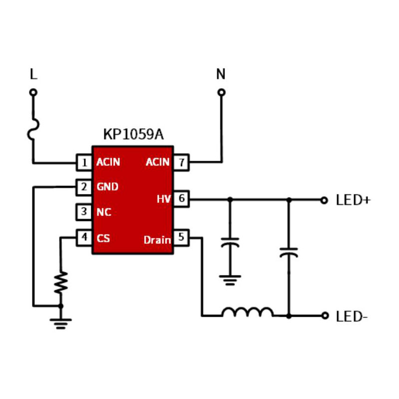
KP1059AWPA — это высокоинтегрированный выключатель питания с квазирезонансным понижающим (QR-Buck) управлением постоянным током (CC) для светодиодного освещения.

Отправить запрос

Описание продукта

Высокая степень интеграции и высокая эффективность понижающего светодиодного переключателя питания


KP1059AWPA — это высокоинтегрированный выключатель питания с квазирезонансным понижающим (QR-Buck) управлением постоянным током (CC) для светодиодного освещения.


KP1059AWPA сочетает в себе силовой МОП-транзистор на 500 В, FRD на 600 В, выпрямительный мост на 800 В и контроллер питания в одном чипе. Микросхема также включает в себя высоковольтную схему питания LDO без конденсатора VDD и новую схему размагничивания трансформатора, которая исключает вспомогательную обмотку трансформатора. Микросхема использует квазирезонансное управление для обеспечения высокой эффективности.


KP1059AWPA объединяет функции и средства защиты: ограничение тока и гашение переднего фронта, блокировка пониженного напряжения (UVLO), циклическое ограничение тока (OCP), термозащита (OTP), защита от короткого замыкания светодиодов и т. д.


Функции

• Интегрирован с МОП-транзистором 500 В.

• Интегрирован с FRD 600 В.

• Интегрирован с выпрямительным мостом на 800 В.

•  Встроенный высоковольтный LDO

• Отсутствие цоколя VDD и конструкция индуктора с одной обмоткой.

• Квазирезонансный режим для высокой эффективности

•  ±4% Регулирование CC

•  Очень низкий рабочий ток HVDD

• Встроенная компенсация CC линии переменного тока


• Встроенные средства защиты:

• Защита светодиодов от короткого замыкания

• Встроенный термооткидной механизм (OTP)

•  Поцикловое ограничение тока

•  Заглушка передней кромки (LEB)

•  HVDD UVLO


• Доступно в пакете ASOP-7.


 Приложения

• Светодиодное освещение



Связаться с нами

Шэньчжэнь штаб-квартира: 10-й этаж, здание Центра исследований и разработок, Индустриальный парк EVOC, 

Gулица Уанмин, Гуанмин Район, город Шэньчжэнь, провинция Гуандун, Китай

Официальный сайт компании: www.cokinsemi.com

 

Электронная почта: wyq@cokinic.com

Телефон:+86-18681585060

 




Горячие Теги: KP1059AWPA, Китай, Производитель, Поставщик, Фабрика, Индивидуальные, Низкая цена, Качество, Передовые, Прочные, Последние продажи, В наличии
Связанная категория
Отправить запрос
Пожалуйста, не стесняйтесь дать свой запрос в форме ниже. Мы ответим вам в течение 24 часов.
X
Мы используем файлы cookie, чтобы предложить вам лучший опыт просмотра, анализировать трафик сайта и персонализировать контент. Используя этот сайт, вы соглашаетесь на использование нами файлов cookie. политика конфиденциальности
Отклонять Принимать