КП18068ESPA
  • КП18068ESPAКП18068ESPA

КП18068ESPA

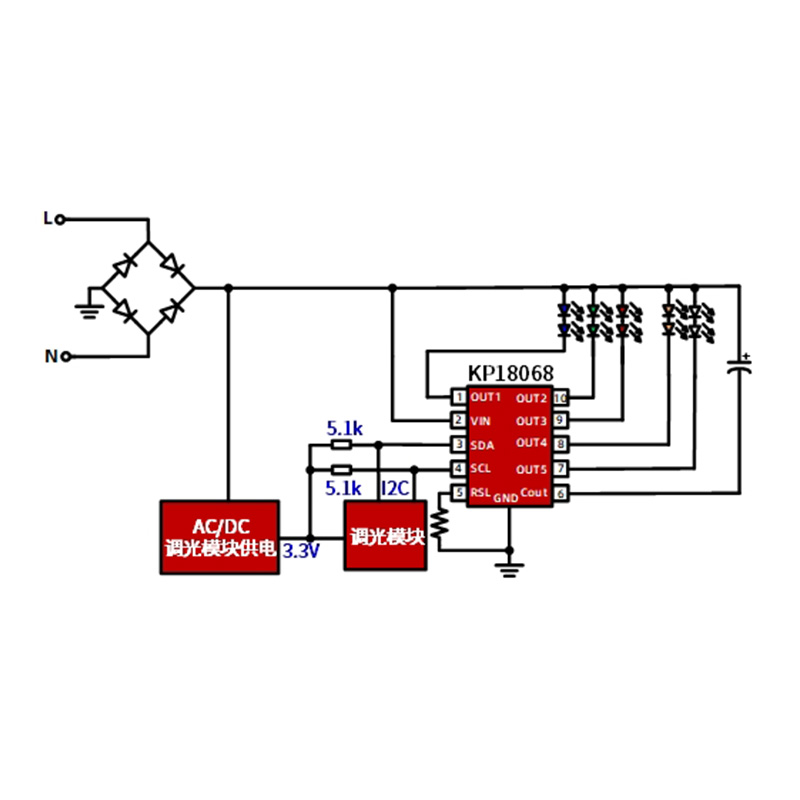
KP18068ESPA — это высокоточный пятиканальный высоковольтный светодиодный линейный чип регулировки яркости с постоянным током, который можно независимо настроить с помощью интерфейса I2C (межинтегральная шина) для регулировки размера пяти каналов тока и поддержания различных режимов затемнения.

Отправить запрос

Описание продукта

PF>0,7, пять полностью высоковольтных линейных светодиодов с затемнением


KP18068ESPA — это высокоточный пятипозиционный линейный чип регулировки яркости постоянного тока с полным напряжением и постоянным током, который соответствует требованиям спецификации IEC-61000-3-2:2020. Интерфейс I2C (межинтегральная шина) может использоваться для независимой установки величины пяти токов и поддерживает различные режимы затемнения. Канал CW представляет собой аналоговый режим затемнения, канал RGB поддерживает аналоговое затемнение и режим прерывания затемнения, а каждый канал поддерживает затемнение 1024 уровней серого, чтобы удовлетворить требования к затемнению в различных случаях.


Непрерывная цепь KP18068ESPA выдерживает напряжение 500 В и может питаться напрямую от входа переменного тока для управления высоковольтной ламповой планкой, максимальный ток составляет 77,5 мА; Выдерживаемое напряжение цепи RGB 500 В, максимальный ток 48 мА, соответствует линейному постоянному току RGB высокого напряжения. Преимуществом KP18068 является высокая точность стабилизации тока и глубина затемнения 0,1%.


Встроенная функция компенсации линейного напряжения KP18068ESPA, точка компенсации и крутизна компенсации имеют функцию выбора номинала, которая может легко удовлетворить требования к постоянной мощности высокого и низкого напряжения без дополнительных устройств. В то же время имеется встроенная функция защиты от перегрева: когда температура чипа превышает точку защиты от перегрева, чип автоматически снижает выходной ток, чтобы обеспечить стабильность системы.


Главная особенность

• Соответствует требованиям спецификации IEC-61000-3-2:2020.

• Пять маршрутов затемнения

• I2C управляет интеллектуальным затемнением, поддерживает пять одновременных работ

• Напряжение канала RGB 500 В, максимальный ток 48 мА.

• Выдерживаемое напряжение канала CW 500 В, максимальный ток 77,5 мА.

• Одноканальное затемнение уровня серого 1024, глубина затемнения 0,1%

• Точность постоянного выходного тока ±5% между чипами

• Сверхнизкое энергопотребление в режиме ожидания <20 мВт.

• Встроенная компенсация входного напряжения.

• Канал RGB поддерживает как прерывательное, так и аналоговое затемнение.

• Интегрированная схема источника питания высокого напряжения 500 В.

• Встроенная защита от перегрева (OTP).

• Тип упаковки ESSOP-10L


Типичное применение

• Светодиодная умная лампочка

• Другое интеллектуальное светодиодное освещение и т. д.



Связаться с нами

Шэньчжэнь штаб-квартира: 10-й этаж, здание Центра исследований и разработок, Индустриальный парк EVOC, 

Gулица Уанмин, Гуанмин Район, город Шэньчжэнь, провинция Гуандун, Китай

Официальный сайт компании: www.cokinsemi.com

 

Электронная почта: wyq@cokinic.com

Телефон:+86-18681585060

 




Горячие Теги: KP18068ESPA, Китай, Производитель, Поставщик, Фабрика, Индивидуальные, Низкая цена, Качество, Передовые, Прочные, Последние продажи, В наличии
Связанная категория
Отправить запрос
Пожалуйста, не стесняйтесь дать свой запрос в форме ниже. Мы ответим вам в течение 24 часов.
X
Мы используем файлы cookie, чтобы предложить вам лучший опыт просмотра, анализировать трафик сайта и персонализировать контент. Используя этот сайт, вы соглашаетесь на использование нами файлов cookie. политика конфиденциальности
Отклонять Принимать